Current Concept Review


Absent Baseline Intraoperative Neuromonitoring Signals Part I: Adolescent Idiopathic Scoliosis

Allison B. Spitzer, MD1; Roshan S. Patel, MD2; Sayyida S. Hasan, BS1; Danica Blas, BS3; Lorena V. Floccari, MD4; Michael P. Glotzbecker, MD5,6; Joshua S. Murphy, MD7,8; Nicholas D. Fletcher, MD7,8; Jaime A. Gomez, MD3; POSNA QSVI Committee*

1Department of Pediatric Orthopaedic Surgery, Northwell LIJ Cohen Children’s Medical Center, New York, NY; 2Department of Anesthesiology, Children’s Hospital at Montefiore, Bronx, NY; 3Department of Pediatric Orthopaedic Surgery, Children’s Hospital at Montefiore, Bronx, NY; 4Department of Orthopaedics, Akron Children’s Hospital, Akron, OH; 5Department of Orthopaedic Surgery, Rainbow Babies and Children’s Hospital, Cleveland, OH; 6Department of Orthopaedic Surgery, University Hospitals Cleveland Medical Center, Cleveland, OH; 7Children’s Healthcare of Atlanta, Atlanta, GA; 8Department of Orthopaedics, Emory University, Atlanta, GA

Correspondence to: Allison B. Spitzer, MD; 7 Vermont Drive, New Hyde Park, NY, E-mail: [email protected]

Received: October 27, 2021; Accepted: January 12, 2022; Published: February 1, 2022

DOI: 10.55275/JPOSNA-2022-0018

Volume 4, Number 1, February 2022

Abstract:

One of the most important tools we have to enhance patient safety during spine surgery for adolescent idiopathic scoliosis (AIS) is the combined use of somatosensory (SSEP) and motor (MEP) evoked potentials. Both are recommended because it increases the sensitivity and reliability of signals in the AIS population and thereby increases patient safety. In the case of the absence or a decrease of MEP/SSEP signals, the surgical team must problem solve these changes in a controlled and systematic manner. The purpose of this review is to discuss the following conditions which may lead to these changes. These include technical issues, anesthetic protocol, patient positioning, patient temperature, and blood pressure. If troubleshooting is unsuccessful and satisfactory preoperative signals are unable to be obtained, a Stagnara wake-up test may result in improved signals as the sedation decreases. Continued absence of signals, however, may lead to termination of the procedure and necessitate further testing. For cases in which decreased or absent neuromonitoring signals are seen during any point in the procedure, the patient should be admitted to the surgical floor or PICU postoperatively.

Key Concepts:

  • In the event of decreased or absent MEP/SSEP signals, the surgical team must consider pre-existing challenges such as technical issues, anesthetic protocol, and patient positioning prior to any next steps.
  • In cases where reduced or absent IONM signals still persist, a Stagnara wake-up test may yield optimal results.
  • If all interventions fail to revive IONM, surgery must be aborted, and in-depth testing must be conducted in order to determine potential causes prior to proceeding with surgery.

Introduction

Iatrogenic spinal cord injury is one of the most devastating complications in spine surgery. As a result, spinal cord monitoring, which utilizes somatosensory evoked potentials (SSEP) and/or motor evoked potentials (MEP), has become the standard of care for protection of neurologic function, with significant data supporting its use.

SSEPs monitor sensory change in the dorsal columns by issuing small, repeated bursts of electrical stimulation to the peripheral nerves and recording the time it takes to transmit these signals to the somatosensory cortex and subcortex, then averaging these data into one signal. A significant loss in signal amplitude of at least 60% is associated with a potential change in the neurologic status of the patient.1 One potential issue is the required time to average signals: it can take 5–10 minutes to detect an acute change in spinal cord function with SSEPs, while MEPs are more instantaneous.

By contrast, MEPs monitor the motor pathways. Again, electrodes stimulate the motor cortex through repeated bursts of voltage. However, unlike SSEPs, the TcMEPs directly evaluate the spinal cord pyramidal tracts in order to record motor signals. Additionally, unlike SSEPs where loss of signal is a universal identifier for change in neurologic status, there are three different warning criteria that may signal significant changes in motor function. The most commonly utilized method is known as the “Amplitude Technique,” in which an MEP response to a fixed stimulus intensity decreases beyond a predetermined threshold, usually around 60–80%. The “Threshold Technique” analyzes the minimum stimulus needed to elicit a response, where a significant 100 volt increase in response may indicate changes in motor function. Lastly, the “All or None Technique” allows for both stimulus-threshold increase and amplitude decrease so long as the responses are reproducible and recordable. This technique relies on a lack of response altogether as an indicator of changes in motor function.2

Due to the different advantages of each technique (SSEPs and MEPs), and based on a robust body of literature supporting the use of intraoperative neurologic monitoring (IONM) in adolescent idiopathic scoliosis patients, combined use of both neuromonitoring techniques is routinely utilized as the current gold standard during scoliosis spinal deformity correction procedures. Thirumala et al.3 performed a meta-analysis of studies that analyzed the multimodality of SSEP and transcranial motor evoked potential (TcMEP) in idiopathic scoliosis patients and found that use of TcMEP combined with SSEP offered an increased sensitivity to neurologic changes compared to the use of SSEP alone.

However, even with combined use of the two modalities and quicker response times, Hamilton et al. found that combined SSEP and MEP only detected 39–44% of new postoperative neurologic deficits intraoperatively.4 Therefore, new guidelines, emphasizing the concurrent utilization of medical judgment and optimal intraoperative neuromonitoring (IONM) guidelines, may be necessary to provide superior intraoperative outcomes.

There are pre-existing guidelines that outline the appropriate intraoperative team response when loss of IONM signals occurs as described by Vitale et al5; however, it is also critical for the spine surgeon and the entire surgical team to optimize the patient’s neuromonitoring signals pre-, intra- and postoperatively in order to hopefully prevent a signal loss event. The purpose of these guidelines is to provide guidance for the spine surgeon, anesthesiologist, neurophysiology technician and the rest of the surgical team in order to troubleshoot loss of neuromonitoring signals, specifically at the start of surgery, as well as to provide guidance for maintaining appropriate signals throughout the procedure.

Summary of Guidelines

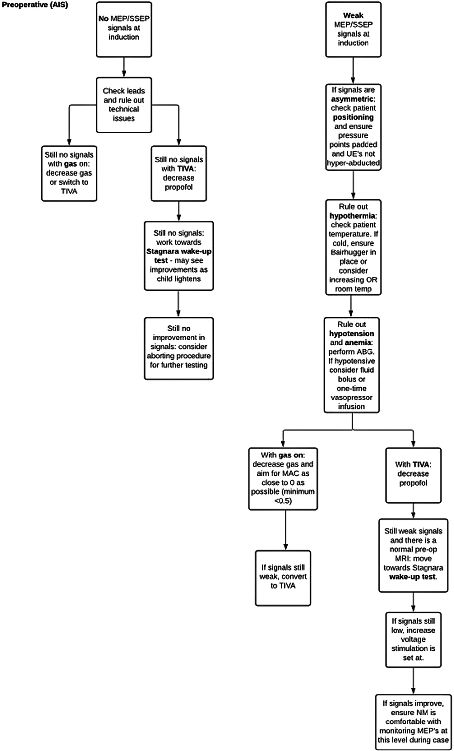
Neuromonitoring signals may be partial or absent at the beginning of an idiopathic scoliosis case, which can present a stressful challenge for the entire surgical team. In the AIS patient, non-reliable monitoring feedback should require the surgeon to discuss the situation with the parents and may result in deferment of the case until the issue is resolved and the monitoring is reliable. Recommendations for troubleshooting different possible preoperative, intraoperative, and postoperative scenarios in which there is loss or weakening of neuromonitoring signals are described below and are depicted in Figures 1A1C, and Table 1.

Figure 1A. Flowchart of recommended steps for troubleshooting in Preoperative AIS neuromonitoring.

jposna20220018_fig1a.jpg

Figure 1B. Flowchart of recommended steps for troubleshooting in Intraoperative AIS neuromonitoring.

jposna20220018_fig1b.jpg

Figure 1C. Flowchart of recommended steps for troubleshooting in postoperative AIS neuromonitoring.

jposna20220018_fig1c.jpg

Table 1. Recommendations for Troubleshooting Different Possible Preoperative, Intraoperative, and Postoperative Situations

I. No MEP/SSEP at Induction
1. With Gas On:
  • Decrease Gas or go straight TIVA
  • Combination of isoflurane/sevoflurane and propofol will decrease signal strength
2. In settings of TIVA:
  • Decrease Propofol
  • Can work towards performing a Stagnara wake up test
  • As child lightens up, will often see improvements in monitoring
  • If no signals after lightening anesthetic, consider aborting for further testing
3. Remember to check leads and look at technical issues
II. Weak Motor/SSEP at Induction
1. With Gas On:
  • Decrease Gas
  • Aim for Minimal Alveolar Concentration (MAC) as close to 0 as possible and at a minimum <0.5
2. In settings of TIVA:
  • Decrease Propofol
  • If still low and normal MRI preoperatively, then can proceed with plans to perform a Stagnara test if signals weaken.
  • Need to have a discussion with NM specialist to ensure that they are comfortable with motor to monitor during case
  • Increase voltage that stimulation is set at
3. Check for hypothermia as this can decrease signals. If the patient is cold, ensure forced air/convection warming (BairHugger) is in place, or consider increasing the temperature of the OR.
4. Evaluate for hypotension, often from the anesthetics used during induction. This may require a small fluid bolus or one-time vasopressor treatment to resolve.
5. Check patient positioning if weak signals are asymmetric. Ensure that pressure points are padded and upper extremities are not hyperabducted.
III. Decreased MEP/SSEP at end of exposure but prior to instrumentation
1. Check anesthetic first. This can happen with gas being on (turn down inhalational agent) or with Propofol accumulating in an obese or larger patient as propofol is dosed per unit body weight (turn down Propofol). If no changes after adjusting, consider aborting procedure to obtain further studies
2. Evaluate for hypotension, at this point likely from large volume blood loss during exposure. May require fluid bolus or vasopressor infusion to correct.
3. Check ABG for decreased hemoglobin, as anemia from blood loss (independent of hypotension) can lead to decreased signals. May require blood transfusion to resolve.
IV. Drop of MEP/SSEP near end of closure in a normal child
1. This is likely a true neurological event. Please refer to the SRS/Vitale checklist sheet for intraoperative neuromonitoring events.
V. Postoperative Disposition
1. If normal child and no intraoperative concerns-may admit to orthopaedic/surgical floor. Contact house officer for MAP<60. The initial step will be to volume challenge with fluids.
2. If normal child and there were neuromonitoring changes intraoperatively – admit to PICU. Consider central access depending on nature of neuromonitoring change (temporary versus permanent).
3. MAP should be adjusted based on age:
Age <5yo – MAP >65mmHg
Age 6–10yo – MAP >75mmHg
Age 11–15yo – MAP>80mmHg
Age >15yo – MAP >85mmHg

Preoperative Considerations

Preoperative evaluation and optimization are an essential component of surgeon-patient communication in the adolescent idiopathic scoliosis patient population. Families should be counseled on the use, benefits, and risks of IONM, including the potential for unobtainable or unreliable signals that may increase the risk of a resulting neurologic deficit. The baseline pre-operative neurologic exam should include careful motor, sensory, and reflex assessment in all patients. Families should also be counselled about the possibility of a wake-up test in the event that signals are unable to be obtained during surgery.

Anesthetic Considerations

All members of the surgical team, including surgeons, anesthesiologists, and neurophysiology technicians, should familiarize themselves with the following guidelines and communicate the neuroanesthetic plan clearly before surgery in order to optimize MEP/SSEP signals, and ultimately, patient outcomes. In particular, the surgeon, anesthesiologist, and entire surgical team should discuss the need for a Stagnara wake-up test in the possible event of intraoperative signal loss and establish a plan prior to the procedure.

Prior to induction, the following medications have been found to be clinically beneficial without interfering with IONM signals. Prophylactic dexamethasone has been shown in a double-blind, randomized, placebo-controlled trial of 98 patients to be effective at reducing postoperative nausea and vomiting in pediatric scoliosis patients.6 Perioperative dexamethasone has also been shown to reduce postoperative opioid consumption in patients with AIS undergoing PSF,7 as well as in adults after surgery.7,8 Although preemptive pregabalin, which has neuroprotective effects, has been shown to reduce opioid consumption in adults after spinal surgery, further trials are needed to demonstrate whether this effect is also seen in adolescents.9

In addition to reducing postoperative opioid consumption, dexamethasone and acetaminophen may also reduce the requirement for benzodiazepines, which have a suppressant effect on intraoperative motor evoked potentials (MEPs). Benzodiazepines are GABA agonists that are often administered prior to the induction of general anesthesia. A single dose of midazolam can be given pre-induction without having a significant effect on MEPs, but should then be avoided for the remainder of the case. An intravenous dose of midazolam can reduce MEPs by a 20% amplitude.10 Midazolam has a short half-life with a duration of action typically under two hours; therefore, it has time to dissipate during the surgical exposure prior to pedicle screw placement and correction, times when having accurate MEP monitoring is critical.

During induction, the anesthesiologist should avoid neuromuscular (NM) blockade for cases requiring MEP monitoring because it typically dramatically reduces myogenic MEP signals. If NM blockade is necessary during intubation for airway manipulation, utilization of a short-acting agent, such as succinylcholine, or a quickly reversible agent, like rocuronium, can be used without ultimately interfering with MEP signals. If an inhalational induction of anesthesia is required, the patient should be transitioned to a total intravenous anesthetic (TIVA) technique.

Absent or Weak Signals at Induction

When there are no MEP/SSEP signals at induction, we recommend first checking any technical issues such as patient positioning or lead positions. If this has been performed and absent or weak signals persist with gas on, we recommend decreasing gas or going straight to TIVA. Oftentimes a combination of isoflurane/sevoflurane and propofol will decrease the strength of the signals. For weak signals, we recommend aiming for a Minimal Alveolar Concentration (MAC) as close to 0 as possible and at a minimum of <0.5.11,12

By contrast, in the setting of TIVA and absent or weak signals, we first recommend increasing the voltage stimulation. Thereafter, if weak signals persist or if there are no signals, we recommend first decreasing propofol. Propofol has dose-dependent effects on MEP signals, and plasma concentration may gradually build up throughout the case. Reducing propofol infusion to the lowest safe dose in conjunction with anesthetic adjuncts can allow for a gradual increase in blood pressure. Second, if this is unsuccessful, the anesthesiologist can lighten the anesthetic and an improvement in neuromonitoring signals may be seen. If signals remain low but detectable, it is critical to have a discussion with the neuromonitoring technician in order to ensure they are comfortable with monitoring the signals at their current level throughout the case. Third, we recommend checking for hypothermia as this can also decrease signals. If the patient is found to be cold, it is important to ensure that convection warming is in place or consider increasing the temperature of the operating room. Fourth, evaluate for hypotension, which can often be caused by anesthetics used during induction. This may require a small fluid bolus or one-time vasopressor treatment to resolve. Fifth, check patient positioning if the weak signals are asymmetric. It is always important to ensure pressure points are well padded and that the upper extremities are not hyper-abducted.

If there are no signals after reducing the anesthetic agents and a wake-up test, it may be necessary to abort the procedure in favor of further preoperative testing. Specifically, we recommend obtaining a neurology consult and a magnetic resonance imaging (MRI) study for further preoperative work-up.

Intraoperative Neuromonitoring Considerations

Total intravenous anesthesia (TIVA) provides the team with the most reliable and consistent MEP signals.13 Avoid halogenated inhaled anesthetics and nitrous oxide, as they can suppress MEP signals in a dose-dependent fashion. Inhalational anesthetic agents can lead to a higher rate of false-positive MEP changes compared with TIVA regimens, regardless of the patient’s preoperative motor status.14

Propofol is an intravenous sedative with a short duration commonly used in general anesthesia; it can be safely used at low doses despite its dose-dependent MEP suppression.15 The maximum dose of propofol should be limited to less than 150 micrograms/kg/min. However, there are no studies supporting any single agreed-upon maximum dose. Titrating to the least amount of propofol that achieves anesthesia depth is optimal; therefore, we recommend using bispectral index (BIS) or other EEG awareness monitoring to help minimize propofol dosing. We also recommend avoiding boluses once a steady state has been reached and to consider an opioid in response to hypertension or other sympathetic activity events rather than additional propofol. Anesthesiologists and surgeons should also realize that propofol is lipid-soluble and can accumulate in heavier patients as it is dosed per kilogram, thus, increasing the total dose administered. Consideration should be given to decreasing the propofol dose in obese patients to minimize the impact of accretion in body fat.

Propofol utilized in conjunction with an opioid for TIVA produces better MEPs than inhaled anesthetics (including isoflurane and nitrous oxide) and an opioid.16 Consider ketamine as a useful adjunct to reduce the dose of propofol and also to help improve postoperative pain control. It is important to note that ketamine does not suppress MEP signals; by contrast, it may spuriously increase SSEP signals, making it more difficult to identify a drop in signals due to nerve damage.17,18 In addition, increasing doses of ketamine may appear to be increased awareness on monitoring when the patient is in fact more anesthetized.19

Lidocaine can also be considered as an adjunct to TIVA regimens in order to both improve postoperative pain control as well as to reduce the dose of MEP-suppressing medications. Lidocaine does not interfere with MEP signals when used intraoperatively as part of a TIVA regimen. And when used as an adjunctive agent, it can even reduce the amount of propofol and opioids administered intraoperatively.20,21 Intraoperative administration of lidocaine may also result in reduced postoperative pain.22 In spite of its potential benefits, clinical use of lidocaine infusions is scarce due to delays in patient awakening and extubation.

Dexmedetomidine is generally considered to be a safe adjunctive anesthetic agent. Dexmedetomidine in low doses is commonly used as part of TIVA regimens, although higher doses can suppress MEP signal amplitudes and should therefore be avoided.23 However, low-dose infusions of dexmedetomidine can be safely used as TIVA adjuncts.24 Clinicians should be aware of the risk for a lengthy wake-up with dexmedetomidine after prolonged usage.

BIS monitoring or electroencephalography can be used to perform awareness monitoring during surgeries. Awareness monitoring helps detect the depth of anesthesia and can thereby help minimize use of anesthetics that impair MEP signals while also helping to prevent under- or over-anesthetization of the patient, decrease time to extubation, and reduce postoperative nausea and vomiting.25,26

There are a variety of opioid regimens that can be safely used as an adjunct to TIVA throughout the duration of the case without having a major effect on MEP signals.27 Fentanyl is one example of a commonly used opioid agent. Continuous IV infusions of fentanyl and other opiates can help maintain steady opioid concentrations. Large boluses of opioids should be avoided until the end of the case after instrumentation is complete. However, we recommend continuing MEP monitoring until after closure when the surgical signout is complete.

We strongly recommend maintaining blood pressure close to the patient’s preoperative baseline value and maintain mean arterial pressure (MAP) over 80mmHg in order to ensure appropriate spinal cord perfusion as well as to optimize MEPs. However, during exposure, the surgeon may want to request lower MAPs to avoid bleeding (Verma et al. 2013); this can be carried out safely as long as MEPs remain stable.28 Optimization of patient hemodynamics is essential for maintenance of MEP and SSEP signals because decreased blood pressure may result in decreased cerebral and local spinal blood flow. Importantly, during correction maneuvers in pediatric scoliosis surgery, increasing MAP to >70mmHg may help prevent the occurrence of MEP signal loss.29

MEP Signal Loss Management

When there is an unexplained decrease in MEP signals not due to technical causes, it is critical to alert all members of the intraoperative team. Immediate implementation of an intraoperative checklist in the event of an intraoperative neuromonitoring (IONM) change best helps the entire surgical team efficiently address the cause of MEP signal loss. Step-by-step guidelines for the entire surgical team were published (Vitale et al. 2014) along with a list of best-practice guidelines for intraoperative neuromonitoring.5 We recommend taping the intraoperative checklist to the wall of the operating room alongside our flowchart (Figure 1) for easy reference by the entire team so that they may implement it simultaneously and systematically in the event of a pre- or intraoperative IONM change.

As described previously (Yang et al. 2018), approximately 20% of MEP losses during deformity surgery improved with blood pressure augmentation to >85mmHg alone.29 Body temperature changes may also significantly affect MEPs by affecting the plasma concentration of anesthetic agents. Checking an arterial blood gas may also be prudent. Maintaining intraoperative Hgb levels above 7 mg/dl for most patients is sufficient, while more aggressive transfusions may be indicated for the patient identified as having increased risk for ischemic injury.5 While these guidelines can be followed at all timepoints of monitoring, management specifics for signal loss can be applied to certain portions of the case.

I. Decreased MEP/SSEP at the End of Exposure (Prior to Instrumentation)

In the event of decreased MEP/SSEPs at the end of exposure, we first recommend decreasing any inhalational anesthetic agent. Second, we recommend evaluating for hypotension which may occur due to large volume blood loss during the surgical exposure. This may require a fluid bolus or vasopressor infusion to correct. Third, we recommend checking an ABG for decreased hemoglobin, as anemia from blood loss (independent of hypotension) can lead to signal suppression, which may require a blood transfusion to resolve. Decreased MEP/SSEPs at the end of exposure can also occur because propofol has been accumulating in an obese or larger patient, as propofol is dosed per unit body weight. In this case, we recommend decreasing propofol and performing a wake-up test, and if there are no changes with any of the above measures, considering termination of the procedure in order to obtain further studies.

II. Electromyographic Monitoring (EMG) During Pedicle Screw Placement and Rod Insertion

Intraoperative neuromonitoring using continuous EMG and trigger-EMG (t-EMG) is crucial during pedicle screw placement in order to prevent screw malpositioning and pedicle breach. Trigger EMG involves electrical stimulation of individual screws and subsequent measurement of muscle action potentials from muscles innervated by nerve roots near the stimulated screw.30 Continuous EMG and t-EMG directly monitor spontaneous motor activity in real-time, highlighting any nerve stretching or compression during pedicle screw placement or during rod insertion. A positive response to stimulation thresholds below 10 mA is highly suggestive of pedicle breach, and redirection of the screw should be considered.31

If a reduction or loss of signals occurs during rod insertion (Figure 2), we recommend immediately reversing the most recently taken action and waiting until signals return before proceeding. In Figure 2, section A, MEPs in the lower extremities (black line) are decreased greater than 50% compared with the baseline amplitude (green line) after rod insertion; subsequently, in section B, MEPs are restored to baseline levels after rod removal. In section C, lower extremity MEPs once again decrease relative to baseline after rod re-insertion, and in section D, MEPs are restored after increasing MAP and administering dexamethasone.32

Figure 2. A. Decrease in lower extremity MEP’s (black line) after rod insertion during posterior spinal fusion in a 13-year-old female with adolescent idiopathic scoliosis. B. Return of MEPs to baseline (green line) after rod removal. C. Decrease in lower extremity MEPs after rod re-insertion. D. Restoration of MEPs after increasing MAP and administering dexamethasone (APB: Abductor Pollicis Brevis; ADQ: Abductor Digiti Quinti; TA: Tibialis Anterior; AH: Abductor Hallucis).32

jposna20220018_fig2.jpg

III. Drops of MEP/SSEP Near the End of Closure

If there is a drop in neuromonitoring signals near the end of closure in a normal child with AIS, this is likely a true neurological event. We recommend referring to the IONM checklist as described by Vitale et al. for management of intraoperative neuromonitoring events.5

Postoperative Neuromonitoring Considerations

Utilization of preoperative and intraoperative anesthetic adjuncts described above, including but not limited to dexamethasone, acetaminophen, ketamine and lidocaine can help to reduce postoperative analgesic requirements. Following emergence from anesthesia and extubation, a reliable physical exam from a cooperative patient can be used to affirm MEP changes.

IV. Postoperative Disposition

In the normal AIS patient without any intraoperative concerns, he or she may be admitted to the orthopaedic/surgical floor. The house officer on call should be contacted for MAP<60, in which case the initial step should be to volume challenge the patient with fluids. By contrast, in the normal child with intraoperative neuromonitoring changes, this patient should be admitted to the Pediatric Intensive Care Unit (PICU). Depending on whether the neuromonitoring change was transient or permanent, we recommend considering central access in the PICU. Postoperatively, MAP should be adjusted based on age. We suggest the following parameters (which are roughly 10–20mmHg above the average MAP for a given age group), which help to both assure adequate perfusion to the spinal cord postoperatively, but also to ensure that blood pressure is not maintained at too high a level for very young children with lower MAPs.

Age <5yo – MAP >65mmHg

Age 6–10yo – MAP >75mmHg

Age 11–15yo – MAP >80mmHg

Age >15yo – MAP >85mmHg

Summary

Preoperative optimization of neuromonitoring signals by the spine surgeon, anesthesiologist and neurophysiology technician using the above guidelines, as outlined in the Table 1 and Figure 1, can help to prevent intraoperative neuromonitoring events in the adolescent idiopathic scoliosis patient. We recommend keeping these guidelines in mind and on hand in the operating room in the event the surgical team needs to troubleshoot reduced or absent neuromonitoring signals together at any point during posterior spinal fusion for the adolescent idiopathic scoliosis patient.

*POSNA QSVI Committee: Nicholas D. Fletcher, MD; Lorena V. Floccari, MD; Michael P. Glotzbecker, MD; Jaime A. Gomez, MD; Joshua S. Murphy, MD; Allison B. Spitzer, MD

References

  1. Stecker MM. A review of intraoperative monitoring for spinal surgery. Surg Neurol Int. 2012;3:s174-s187.
  2. Schwartz DM, Auerbach JD, Dormans JP, et al. Neurophysiological detection of impending spinal cord injury during scoliosis surgery. J Bone Joint Surg Am. 2007;89:2440-2449.
  3. Thirumala P, Huang J, Thiagarajan K, et al. Diagnostic accuracy of combined multimodality somatosensory evoked potential and transcranial motor evoked potential intraoperative monitoring in patients with idiopathic scoliosis. Spine. 2016;41(19):e1177-e1184.
  4. Hamilton DK, Smith JS, Sansur CA, et al. Rates of new neurological deficit associated with spine surgery based on 108,419 procedures: a report of the scoliosis research society morbidity and mortality committee. Spine. 2011;36:1218-1228.
  5. Vitale MG, Skaggs DL, Pace GL, et al. Best practices in intraoperative neuromonitoring in spine deformity surgery: development of an intraoperative checklist to optimize response. Spine Deform. 2014;2(5):333–339.
  6. Wakamiya R, Seki H, Ideno S, et al. Effects of prophylactic dexamethasone on postoperative nausea and vomiting in scoliosis correction surgery: a double-blind, randomized, placebo-controlled clinical trial. Sci Rep. 2019;9:2119.
  7. Fletcher ND, Ruska T, Austin TM, et al. Postoperative dexamethasone following posterior spinal fusion for adolescent idiopathic scoliosis. J Bone Joint Surg Am. 2020;102(20):1807-1813.
  8. Waldron NH, Jones CA, Gan TJ, et al. Impact of perioperative dexamethasone on postoperative analgesia and side-effects: systematic review and meta-analysis. Br J Anaesth. 2013;110(2):191-200.
  9. Walker CT, Kim HJ, Park P, et al. Neuroanesthesia guidelines for optimizing transcranial motor evoked potential neuromonitoring during deformity and complex spinal surgery: a Delphi consensus study. Spine. 2020;45(13):911-920.
  10. Kalkman CJ, Drummond JC, Ribberink AA, et al. Effects of propofol, etomidate, midazolam and fentanyl on motor evoked responses to transcranial electrical or magnetic stimulation in humans. Anesthesiology. 1992;76:502-509.
  11. Kawaguchi M, Inoue S, Kakimoto M, et al. The effect of sevoflurane on myogenic motor-evoked potentials induced by single and paired transcranial electrical stimulation of the motor cortex during nitrous oxide/ketamine/fentanyl anesthesia. J Neurosurg Anesthesiol. 1998;10:131-136.
  12. Pechstein U, Nadstawek J, Zentner J, et al. Isoflurane plus nitrous oxide versus propofol for recording of motor evoked potentials after high frequency repetitive electrical stimulation. Electroencephalogr Clin Neurophysiol. 1998;108:175-181.
  13. Macdonald DB, Skinner S, Shils J, et al. Intraoperative motor evoked potential monitoring-a position statement by the American Society of Neurophysiological Monitoring. Clin Neurophysiol. 2013;124(12):2291-2316.
  14. Tamkus AA, Rice KS, Kim H. Differential rates of false-positive findings in transcranial electric motor evoked potential monitoring when using inhalational anesthesia versus total intravenous anesthesia during spine surgeries. Spine J. 2014;148(8):1440-1446.
  15. Nathan N, Tabaraud F, Moulies D, et al. Influence of propofol concentrations on multipulse transcranial motor evoked potentials. Br J Anaesth. 2003;91(4):493-497.
  16. Pechstein U, Nadstawek J, Zentner J, et al. Isoflurane plus nitrous oxide versus propofol for recording of motor evoked potentials after high frequency repetitive electrical stimulation. Electroencephalogr Clin Neurophysiol. 1998;108(2):175-181.
  17. Stoicea N, Versteeg G, Florescu D, et al. Ketamine-based anesthetic protocols and evoked potential monitoring: a risk/benefit overview. Front Neurosci. 2016;10:37.
  18. Agarwal R, Roitman KJ, Stokes M. Improvement of intraoperative somatosensory evoked potentials by ketamine. Paediatr Anaesth. 1998;8(3):263-266.
  19. Hans P, Dewandre P, Brichant J, et al. Comparative effects of ketamine on Bispectral Index and spectral entropy of the electroencephalogram under sevoflurane anaesthesia. Br J Anaesth. 2005;94(3):336-340.
  20. Urban M, Fields K, Donegan S, et al. A randomized crossover study of the effects of lidocaine on motor- and sensory – evoked potentials during spinal surgery. Spine J. 2017;17(12):1889-1896.
  21. Sloan TB, Mongan P, Lyda C, et al. Lidocaine infusion adjunct to total intravenous anesthesia reduces the total dose of propofol during intraoperative neurophysiological monitoring. J Clin Monit Comput. 2014;28:139-147.
  22. Vigneault L, Turgeon A, Cote D, et al. Perioperative intravenous lidocaine infusion for postoperative pain control: a meta-analysis of randomized controlled trials. Can J Anaesth. 2011;58:22–37.
  23. Mahmoud M, Sadhasivam S, Sestokas A, et al. Loss of transcranial electric motor evoked potentials during pediatric spine surgery with dexmedetomidine. Anesthesiology. 2007;106:393-396.
  24. Rozet I, Metzner J, Brown M, et al. Dexmedetomidine does not affect evoked potentials during spine surgery. Anesth Analg. 2015;121:492-501.
  25. Punjasawadwong Y, Phongchiewboon A, Bunchungmongkol N. Bispectral index for improving anaesthetic delivery and postoperative recovery. Cochrane Database Syst Rev. 2014;CD003843.
  26. Oliveira C, Bernardo W, Nunes V. Benefit of general anesthesia monitored by bispectral index compared with monitoring guided only by clinical parameters. Systematic review and metaanalysis. Braz J Anaesthesiol. 2017;67:72-84.
  27. Thees C, Scheufler K, Nadstawek J, et al. Influence of fentanyl, alfentanil, and sufentanil on motor evoked potentials. J Neurosurg Anesthesiol. 1999;11:112-118.
  28. Verma K, Lonner B, Dean L, et al. Reduction of mean arterial pressure at incision reduces operative blood loss in adolescent idiopathic scoliosis. Spine Deform. 2013;1(2):115-122.
  29. Yang J, Skaggs D, Chan P, et al. Raising mean arterial pressure alone restores 20% of intraoperative neuromonitoring losses. Spine. 2018;43:890-894.
  30. Mikula A, Williams S, Anderson P. The use of intraoperative triggered electromyography to detect misplaced pedicle screws: a systematic review and meta-analysis. J Neurosurg Spine. 2016;24(4):624-638.
  31. Kaliya-Perumal A, Charng J, Niu C, et al. Intraoperative electromyographic monitoring to optimize safe lumbar pedicle screw placement – a retrospective analysis. BMC Musculoskelet Disord. 2017;18:229-235.
  32. Park J, Hyun S. Intraoperative neurophysiological monitoring in spinal surgery. World J Clin Cases. 2015;3(9):765-773.